Essa é uma revisão anterior do documento!


Módulo Férias

nolink&200 |

Informações Gerais

Página do serviço: https://sigrh.ifrj.edu.br/sigrh


Descrição

O módulo tem por objetivo permitir o gerenciamento das informações relacionadas às marcações de férias dos servidores da Instituição. Através deste módulo é possível cadastrar, consultar, alterar, homologar ou suspender as férias dos servidores, assim como gerar um calendário de bloqueio de férias e emitir relatórios.

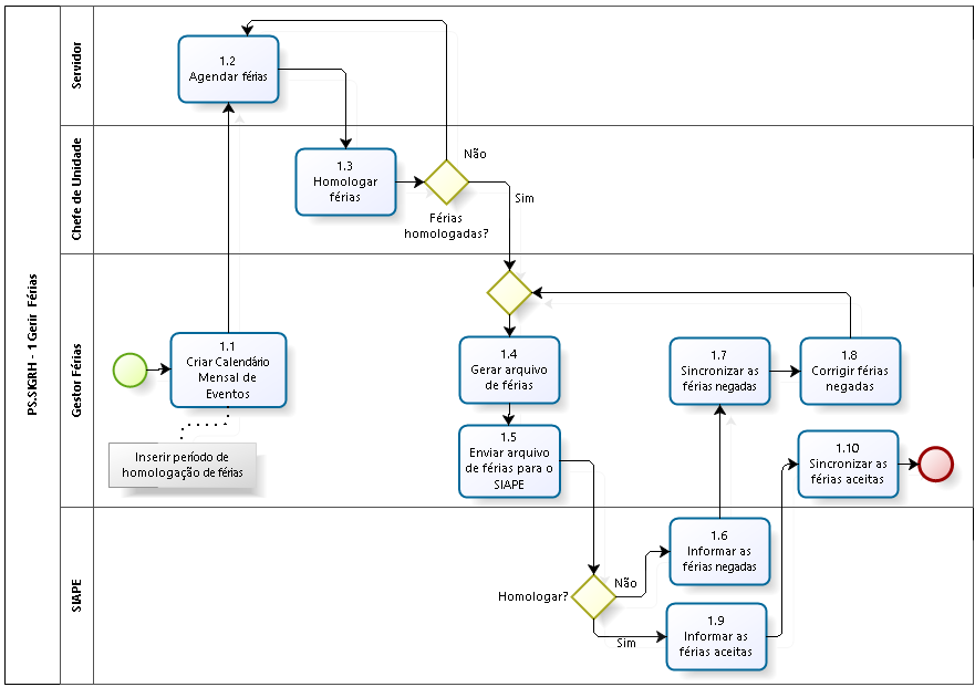
O módulo de férias comunica-se com o SIAPE (Sistema Integrado de Administração de Pessoal) por meio de arquivos gerados por ambos os sistemas. Através deste módulo é possível informar ao SIAPE as marcações de férias dos servidores da Instituição que, por sua vez, realiza o processamento das informações enviadas pelo SIGRH e retorna o resultado deste processamento.


Guia do usuário

  • Chefia da Unidade:
    • :!: FIQUE ATENTO AO CALENDÁRIO DE HOMOLOGAÇÃO!!! No calendário encontram-se as datas em que o sistema estará aberto para solicitações e homologação. Tais datas são determinadas por haver implicações financeiras e também para estar em conformidade com o SIAPE (sistema do governo) em relação à abertura e fechamento da folha, onde é necessário solicitar e homologar com certa antecedência.

MATERIAL DE APOIO:


Processo

Para maiores detalhes acesse o Portal de Processos. Ao clicar nas atividades é exibida a descrição e caminho de como chegar a funcionalidade.


Perfis envolvidos

  • GESTOR_FERIAS: Este perfil habilita o usuário a acessar as operações do módulo de férias e relacionadas a férias do módulo de administração de pessoal.
  • Chefe e Vice-Chefe de Unidade: Esta permissão não é atribuída ao usuário manualmente pela DGTIC, pois é dada automaticamente ao usuário assim que ele entra no sistema, com base nas responsabilidades pelas unidades que o servidor tem cadastradas. No momento em que ele não for mais responsável pela unidade com nível de chefia, o acesso como chefia é retirado. Em relação a férias, um usuário com este perfil pode cadastrar, alterar, excluir e homologar férias de todos os servidores lotados nas unidades em que ele tem responsabilidade.
  • Secretário da Unidade: Esta permissão não é atribuída ao usuário manualmente pela DGTIC, pois é dada automaticamente ao usuário assim que ele entra no sistema, com base nas responsabilidades pelas unidades que o servidor tem cadastradas. No momento em que ele não for mais responsável pela unidade com nível de secretaria, o acesso como secretário da unidade é retirado. Em relação a férias, um usuário com este perfil pode cadastrar, alterar e excluir férias de todos os servidores lotados nas unidades em que ele é secretário.
  • Servidor: Um servidor comum (aquele que não recebe papéis especiais como os citados acima) poderá solicitar a inclusão, alteração ou remoção das suas próprias férias. Porém, é necessário que o responsável a unidade na qual ele está lotado homologue tais solicitações para que surtam efeito.

Relacionamento com outros módulos

O módulo de férias, de maneira geral, pode ser implantado independente de outros módulos. Porém, existem operações em outros módulos que complementam o módulo de férias e impactam em algumas operações:

  • Módulo Administração de Pessoal: A partir desse módulo é possível efetuar todas as operações disponíveis no Módulo Férias e ainda adicionar ao SIGRH as férias já cadastradas no SIAPE.
  • Módulo Frequência: As férias dos servidores não poderão ser cadastradas se houver alguma ausência cadastrada para o período.
  • Portal do Servidor: O servidor pode cadastrar ou alterar suas férias e o chefe pode homologar as férias dos servidores subordinados.

Integração com Sistemas Estruturantes

O módulo de férias comunica-se com o SIAPE (Sistema Integrado de Administração de Pessoal) por meio de arquivos gerados por ambos os sistemas. Através deste módulo é possível informar ao SIAPE as marcações de férias dos servidores da Instituição que, por sua vez, realiza o processamento das informações enviadas pelo SIGRH e retorna o resultado deste processamento.


Entenda as legendas de Férias

Situação: Informa a situação das férias registradas no SIGRH em relação ao SIAPE:

  • Incluída: significa que as férias foram cadastradas no SIGRH e serão enviadas ao SIAPE na próxima sincronização.
  • Alterada: significa que as férias foram alteradas no SIGRH e serão reenviadas ao SIAPE na próxima sincronização.
  • Excluída: significa que as férias foram excluídas no SIGRH e serão reenviadas ao SIAPE na próxima sincronização.
  • Paga/Marcada: significa que as férias foram pagas ou marcadas, e estão sincronizadas com o SIAPE.
  • Negado SIAPE: significa que as férias foram negadas pelo SIAPE.