Essa é uma revisão anterior do documento!


Módulo Férias

nolink&200 |

Informações Gerais

Página do serviço: https://sigrh.ifrj.edu.br/sigrh


Descrição

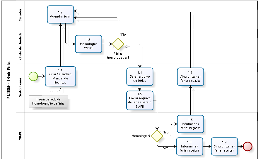
O módulo tem por objetivo permitir o gerenciamento das informações relacionadas às marcações de férias dos servidores da Instituição. Através deste módulo é possível cadastrar, consultar, alterar, homologar ou suspender as férias dos servidores, assim como gerar um calendário de bloqueio de férias e emitir relatórios.

O módulo de férias comunica-se com o SIAPE (Sistema Integrado de Administração de Pessoal) por meio de arquivos gerados por ambos os sistemas. Através deste módulo é possível informar ao SIAPE as marcações de férias dos servidores da Instituição que, por sua vez, realiza o processamento das informações enviadas pelo SIGRH e retorna o resultado deste processamento.


Guia do usuário

Processo

Para maiores detalhes favor acessar o Portal de Processos


Perfis envolvidos

  • GESTOR_FERIAS: Este perfil habilita o usuário a acessar as operações do módulo de férias e relacionadas a férias do módulo de administração de pessoal.

Relacionamento com outros módulos

O módulo de férias, de maneira geral, pode ser implantado independente de outros módulos. Porém, existem operações em outros módulos que complementam o módulo de férias e impactam em algumas operações:

  • Módulo Administração de Pessoal: A partir desse módulo é possível efetuar todas as operações disponíveis no Módulo Férias e ainda adicionar ao SIGRH as férias já cadastradas no SIAPE.
  • Módulo Frequência: As férias dos servidores não poderão ser cadastradas se houver alguma ausência cadastrada para o período.
  • Portal do Servidor: O servidor pode cadastrar ou alterar suas férias e o chefe pode homologar as férias dos servidores subordinados.

Integração com Sistemas Estruturantes

O módulo de férias comunica-se com o SIAPE (Sistema Integrado de Administração de Pessoal) por meio de arquivos gerados por ambos os sistemas. Através deste módulo é possível informar ao SIAPE as marcações de férias dos servidores da Instituição que, por sua vez, realiza o processamento das informações enviadas pelo SIGRH e retorna o resultado deste processamento.


Pré-requisitos

  • Ser servidor ou terceirizado ativo do IFRJ
  • Possuir usuário, senha e perfil de acesso

Como solicitar

A solicitação deverá ser feita pela chefia imediata ( e-mail setorial ) através do envio de um e-mail para suporte@ifrj.edu.br com as informações abaixo:

  1. Nome completo
  2. Campus
  3. Perfil ou área de acesso