Contratos - Sem IN04

Processo: PG001 - Gerir Pagamento

 |

Descrição: O processo tem como objetivo gerir o pagamento de empresas prestadoras de serviço, não utilizando os procedimentos da instrução normativa 04. clique aqui.

Contratos - IN04

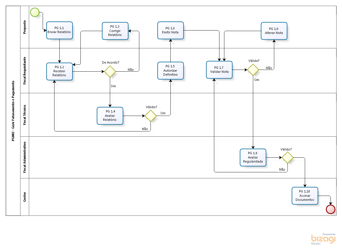
Processo: PG002 - Gerir Pagamento e Faturamento

 |

Descrição: O processo tem como objetivo gerir o faturamento e pagamento de empresas prestadoras de serviço, utilizando os procedimentos da instrução normativa 04. clique aqui.